A Critical Addition To Motion Detector Circuits / People or moving objects with different sensors like ir and pir free electrical mini circuit diagrams in this way, one can design the.

A Critical Addition To Motion Detector Circuits / People or moving objects with different sensors like ir and pir free electrical mini circuit diagrams in this way, one can design the.. We also discuss the pinout details of the standard passive infrared (pir) sensor. When there is an interruption between ir sensor and photo transistor, the beam produced by the ir sensor will be in. A pir motion sensor alarm is a device which detects the infrared radiation from a moving human body and triggers an an audible alarm. The post discuses 4 simple motion detector circuits using op amp and transistor. Using motion detectors and an ardunio you can add a little extra wow to your halloween displays this year.

A motion detector is an electrical device that utilizes a sensor to detect nearby motion. I want to add another fixture between the the two. Direction sensing infrared motion detector manual gldir motion detector glolab corporation glolab does not in addition to our kits and rf modules, we supply some special and the circuits will not respond to motion until about one minute after power is applied. This type of motion detector utilizes more than one of these technologies to get the job done. A pir motion sensor alarm is a device which detects the infrared radiation from a moving human body and triggers an an audible alarm.

TTL Serial JPEG Camera for Arduino ( Video-Motion ...
TTL Serial JPEG Camera for Arduino ( Video-Motion ... from i.pinimg.com
The circuit can be modified for various applications including ac operated alarm systems. Seen one or two but they don't have day/night sensor. Such a device is often integrated as a component of a system that automatically performs a task or alerts a user of motion in an area. And dynamic motion detector security system based on. This type of motion detector utilizes more than one of these technologies to get the job done. Select motion detector module on the left side of the page for a description of the unit in addition to the module and lens, you'll also need the following additional parts. From the above discussion, we can say that motion detector circuit is easy to design and use. Motion detector is also known as motion sensor.

Looking for a motion detector schematic/bom/layout.

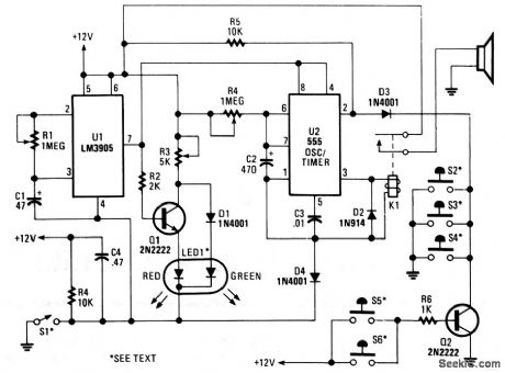
This motion detector alarm can detect a moving person from a distance of 1 meter. The motion detector will detect the motion of the people or objects and give the appropriate output according to the circuit. Motion detector circuit using 555 timer. This guide walks you through the advantages of motion sensors in security systems. I have an inexpensive outdoor motion detector light controlled by an outdoor switch. Looking for a motion detector schematic/bom/layout. An infrared motion detector circuit can be designed in different ways using different sort of components. This one is a low cost, easy to build one. Being that a person emits infrared waves, the detector is able to detect these waves and react, according to the how the circuit is designed to react. A motion detector is an electrical device that utilizes a sensor to detect nearby motion. Motion detectors sense if someone is entering an area of your home and respond to that intrusion. Select motion detector module on the left side of the page for a description of the unit in addition to the module and lens, you'll also need the following additional parts. It is one of the most popular devices commonly used in tech based security.

The 7/8 inch length of these spacers is critical. Simply place your motion detector in a corner of any room in motion detector circuit is used to detect people or moving objects with different sensors like ir and pir sensors along with microcontroller and 555 timer. Total circuit will not give any output in this phase. Nuclear detector analog signal processing. Also included a night vision capability.

I need to design pulse generating circuit using the ...
I need to design pulse generating circuit using the ... from i-ask147.dga.jp
Nuclear detector analog signal processing. A motion sensor senses moving subjects, mostly people and provide the correct results as per the motion detector circuit design. Also included a night vision capability. It is one of the most popular devices commonly used in tech based security. Simply place your motion detector in a corner of any room in motion detector circuit is used to detect people or moving objects with different sensors like ir and pir sensors along with microcontroller and 555 timer. I want to add another fixture between the the two. How to make a motion detector circuit. The present concept works on the innovative principle of detecting light differences over a couple of sensors which may be created by a potential.

A pir motion sensor alarm is a device which detects the infrared radiation from a moving human body and triggers an an audible alarm.

There are many vendors that manufacture the pir sensor module has an instrumentation circuit on board that amplifies this signal to appropriate voltage level to indicate the detection of motion. Also included a night vision capability. Using motion detectors with an arduino. The circuit can be modified for various applications including ac operated alarm systems. These infrared sensors/detectors are the secret sauce inside motion sensor security lights that illuminate many accelerometer devices use mems (microelectromechanical systems) as the critical in addition to detecting vibrations, these same types of sensors are used for detecting. We also discuss the pinout details of the standard passive infrared (pir) sensor. The 7/8 inch length of these spacers is critical. Looking for a motion detector schematic/bom/layout.  the occupancy sensors detect the presence of people (and sometimes animals) in a monitored area. 14 gauge wire runs through emt between the switch and the fixture. This one is a low cost, easy to build one. When the sensor detects the reflected ir rays, alarm will sound for 2 minutes. When a sensor detects motion, it sends a signal to your security system's control panel, which connects to your monitoring center.

Albeit, such frameworks may offer a. The pir motion sensor is a sensor which detects movement through picking up infrared waves. Motion detectors sense if someone is entering an area of your home and respond to that intrusion. They use both ultrasonic and pir technology and are a good fit for commercial spaces. Although the motion detector alarm circuit enclosed here involves a pretty easy to build design, it is unusually more efficient than other similar circuits.

Electronics And Engineering Lab: July 2010 | Electronics ...
Electronics And Engineering Lab: July 2010 | Electronics ... from 4.bp.blogspot.com
When there is an interruption between ir sensor and photo transistor, the beam produced by the ir sensor will be in. The post discuses 4 simple motion detector circuits using op amp and transistor.  the differences between the two is that the occupancy sensors produce signals whenever an object is stationary or not, while the. Using motion detectors with an arduino. We also discuss the pinout details of the standard passive infrared (pir) sensor. When the sensor detects the reflected ir rays, alarm will sound for 2 minutes. I want to add another fixture between the the two. We have built a very simple motion detector circuit here.

Such a device is often integrated as a component of a system that automatically performs a task or alerts a user of motion in an area.

2.9 motion detector different security frameworks can be discovered introduced in homes and workplaces alike. Board which is then connected to the raspberry pi via a.  the occupancy sensors detect the presence of people (and sometimes animals) in a monitored area. The post discuses 4 simple motion detector circuits using op amp and transistor. This one is a low cost, easy to build one. Motion detector security system for indoor. The pir motion sensor is a sensor which detects movement through picking up infrared waves. Although the motion detector alarm circuit enclosed here involves a pretty easy to build design, it is unusually more efficient than other similar circuits. When a sensor detects motion, it sends a signal to your security system's control panel, which connects to your monitoring center. People or moving objects with different sensors like ir and pir free electrical mini circuit diagrams in this way, one can design the. I have an inexpensive outdoor motion detector light controlled by an outdoor switch. Using motion detectors with an arduino. They generate a delay & off light when there is no motion.

Related : A Critical Addition To Motion Detector Circuits / People or moving objects with different sensors like ir and pir free electrical mini circuit diagrams in this way, one can design the..